专业文章

独立董事“不独立”?上市公司独立董事制度改革相关规则解读

2023-04-25
分享到

2023年4月14日,国务院办公厅发布了《国务院办公厅关于上市公司独立董事制度改革的意见》(以下简称《改革意见》),对上市公司独立董事制度相关方面的改革进行了规定。同日,中国证券监督管理委员会(以下简称“证监会”)发布了作为《改革意见》配套规则的《上市公司独立董事管理办法(征求意见稿)》(以下简称《征求意见稿》),就上市公司独立董事制度的具体细化规则向社会征求意见。

独立董事制度作为上市公司规范化治理的重要一环,《改革意见》及《征求意见稿》(以下合称“新规”)在独立董事的选任、职责履行、监督管理等方面做出了更新规定,本文将对本次的改革亮点进行解析,并为上市公司响应新规优化管理提出切实可行的建议。

新规主要规定内容

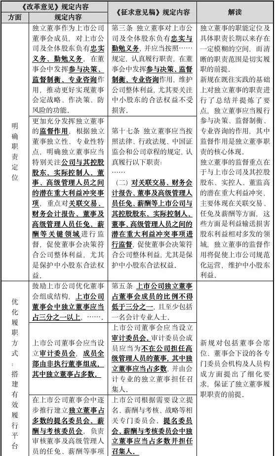
上市公司独立董事制度已有较长的发展历程,2001年证监会发布《关于在上市公司建立独立董事制度的指导意见》,明确规定上市公司需建立独立董事制度,并对独立董事的职能、选任等方面做出了规定。2022年证监会发布了《上市公司独立董事规则》(与《关于在上市公司建立独立董事制度的指导意见》统称“旧规”),系证监会对于既往独立董事相关规则的集合式梳理,从独立性要求、任职条件、提名、选举和更换程序、独立董事职权、履职保障等多方面全面完善了上市公司独立董事制度。

本次《改革意见》为上市公司独立董事制度更新进行了提纲挈领式的规定,为改革指明了重点方向。《征求意见稿》则在《改革意见》基础上进行了细化,对方向性意见进行了具体的规定,落实到了实际措施。新规主要内容如下:

图片

图片

图片

图片

图片

图片


本次改革亮点

本次改革对既往的独立董事规则做出了较大的调整和创新,相较旧规而言,本次改革的亮点集中体现在:

01选聘全流程保证独立董事独立性

独立董事“不独立”是既往制度运行过程中的关键问题,“人情董事”导致了“花瓶董事”的现象。本次《改革意见》及《征求意见稿》中即对独立董事提名、选举、持续管理等选聘的全流程作出了细化规定,保障了独立董事任职的独立性。

任职资格方面,建立独立董事资格认定制度,强调独立董事不得与上市公司及其主要股东、实际控制人存在利害关系。在提名选聘方面,要求提名委员会对独立董事的任职资格进行审查,推行累积投票制选举独立董事,推动中小股东积极行权。探索建立独立董事信息库,拓宽独立董事候选人遴选渠道。在持续管理方面,建立独立性的定期测试和披露机制,保证其能够持续独立履职。

02强化独立董事履职保障

受制于其本身的独立地位,独立董事并不直接参与上市公司管理,对上市公司经营信息的获取一定程度上依赖经营管理层提供的信息。针对独立董事履职难的问题,《改革意见》及《征求意见稿》中提出了一系列创新举措。

在组织结构方面,搭建独立董事有效履职平台,完善独立董事占多数的董事会审计、提名、薪酬等专门委员会组织,建立全部由独立董事参加的专门会议机制。在具体监督措施方面,前移监督关口,财务会计报告及其披露等重大事项在董事会审议前应当由审计委员会事前认可,关联交易等潜在重大利益冲突事项应当由独立董事专门会议事前认可,强化关键领域监督力度。在资源方面,强调上市公司在组织、人事、信息披露、费用等方面给予独立董事履职保障,强化对相关主体不配合、阻挠独立董事履职的监督管理。

03建立履职监督机制,压实独立董事责任

针对“蜻蜓点水”式履职的情况,本次改革对独立董事日常履职、事后监督、责任承担等多个方面进行了创新规定。在日常履行方面,规定独立董事最低履职天数、履职记录、兼职家数由旧规的五家下调至三家等,从制度层面保障独立董事履职时间和精力。监督方面,证监会对独立董事任职资格、日常履职具有监督的职能,同时明确交易所及上市公司协会承担自律监管工作,加大对独立董事任职的监督力度。责任承担方面,明确独立董事承担与非独立董事共同但有区别的责任,明确独立董事承担行政责任及免除责任的具体判断标准,为证券监督管理机构采取行政监管措施提供裁量依据。

对上市公司的建议

01做好制度衔接及更新工作

本次新规发布是对既往独立董事制度大刀阔斧的改革,对于上市公司而言,需要及时熟悉新规,做好公司董事会秘书等信息披露义务人及独立董事的培训工作。

本次《改革意见》发布后,证监会同步发布《征求意见稿》,上海证券交易所同步发布修订后的主板及科创板上市规则及自律监管指引,深圳证券交易所同步发布修订后的中小板及创业板上市规则及自律监管指引文件,北京证券交易所同步发布《北京证券交易所股票上市规则(征求意见稿)》《北京证券交易所上市公司持续监管指引第1号—独立董事(征求意见稿)》。前述文件均作为《改革意见》的配套规则予以发布,对独立董事制度做出了相应调整。前述规则目前均尚处于征求意见阶段,但因作为提纲式意见的《改革意见》已经发布并实施,上市公司应当保持对新规的敏感性,区分不同上市板块及时完成对公司现有公司章程、三会议事规则、独立董事管理等内控制度的更新及信息披露工作,做好制度衔接。

02完善组织机构

上市公司应及时根据新规对现有组织机构及其人员构成进行相应调整,主要在于:

1. 董事会成员中独立董事人数至少应当占三分之一,其中应当有会计专业人士;

2. 董事会下设的审计、提名、薪酬与考核委员会中独立董事应当占多数并担任召集人;

3. 设立全部由独立董事组成的专门会议,并在公司内控制度中增加对于专门会议的召集、表决等程序的规定。

03为独立董事履职提供必要保障

1. 提供必要的工作条件、人员、经费、资料支持,可指定董事会秘书或主要信息披露义务人专门负责与独立董事的对接沟通工作,为独立董事履职及时提供必要的资料;

2. 建立独立董事履职工作档案管理制度,详细记录独立董事出席、表决等履职情况,对于工作记录中的重要内容,公司可提示独立董事签字确认。工作档案应当妥善管理备查,并应当至少保存十年;

3. 及时发出会议通知并提供会议材料,保证独立董事知情权,并及时履行信息披露义务;

4. 对公司董事及高管人员进行必要培训,强调其对于独立董事履行职责的配合义务,不得拒绝、阻碍或者隐瞒,不得干预其独立行使职权。

04加强对独立董事的监督工作

独立董事的外部监管力度加强,也对公司内部运作的合规提出了更高的要求,上市公司应自觉加强对独立董事的内部监督管理工作,这要求上市公司:

1. 加强独立董事任职资格管理。对于不符合独立性标准、不具备专业能力、兼职家数超出规定要求的候选人,应当及时予以撤换。公司应当对独立董事任职资格进行事先调查,并可要求候选人提供证明材料、填写调查表、出具承诺函等进行核查;

2. 注意选任程序合规性。提名阶段,需关注提名人是否具有应当回避的情形,并进行自查;选举阶段,对于差额选举的,应当实行累积投票制;

3. 督促独立董事切实履行职责。对于重大事项及潜在重大利益冲突事项,上市公司可督促独立董事及时出具事前认可意见及做出专门会议决议;督促独立董事按时出席会议、进行现场工作、参加培训等;对于公司经营中的其他事项,公司亦可事先征询独立董事意见。

作者:李真